为全面推进我院研究生课程思政高质量建设,落实立德树人的根本任务,我院于2023年6月举办了首届研究生课程思政教学案例设计大赛。
经专家评审,评选出一等奖2名,二等奖2名,三等奖3名。
理学院第一届研究生课程思政教学案例设计大赛获奖名单
| 一等奖 |
许香敏
|
严彦文 |
| 二等奖 |
林春丹 |
覃方丽 |
| 三等奖 |
高阳
|
矫玉秋 |
周广刚
|
通过举办研究生课程思政教学案例设计大赛,不仅搭建了沟通交流课程思政育人实践的平台,提升了研究生课程思政建设的深入性、创新性与有效性,还进一步助力了我院全体教师以赛促教、建设新时代所需的高素质教师队伍。

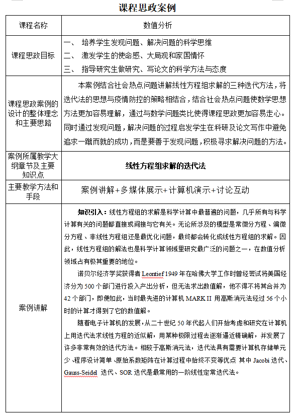
《线性方程组的迭代法》——许香敏

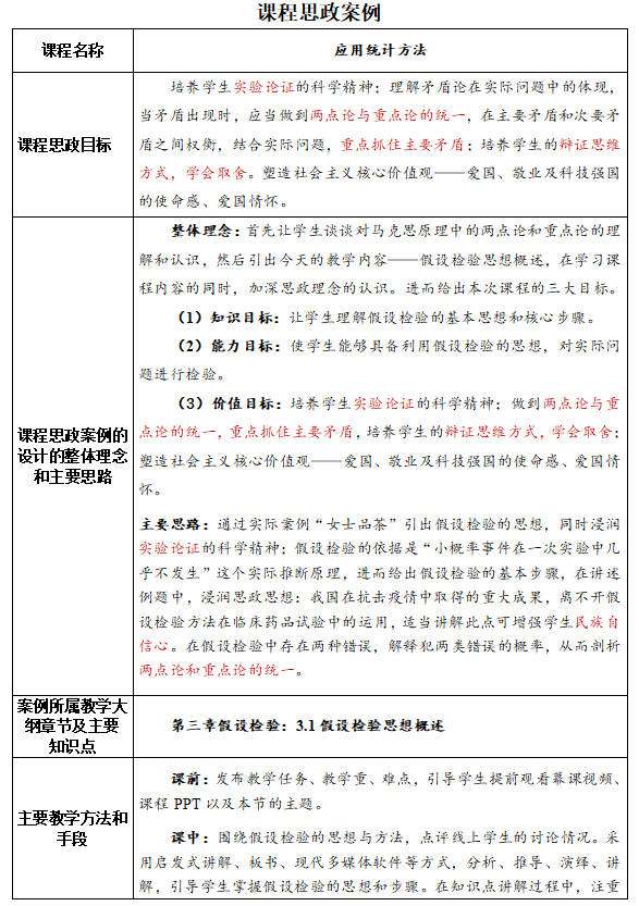
《假设检验思想概述》——严彦文